js345线路检测

中国·js345线路检测(股份有限公司)-OfficialPlatform
返回

新闻中心

国内首批、广西首家获得甲级综合伙信的征询机构

当前地位: 首页  >  新闻中心  >  布告公示

公司要闻 布告公示

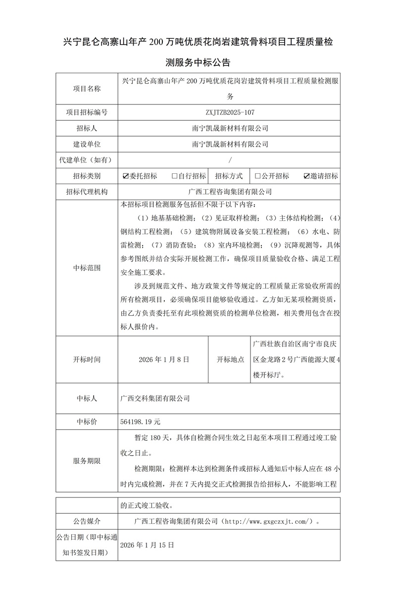
兴宁昆仑高寨山年产200万吨优质花岗岩构筑骨料项目工程质量检测服务中标布告

作者:广西工程征询集团浏览:3388功夫:2026-01-15 08:52:55

中国·js345线路检测(股份有限公司)-OfficialPlatform

b3e0e4fac3cf32bd48c6e7b5429e528e 微信公家号

公司地址:广西嘉峪关市良庆区能源大厦C、D座10楼 邮编:530022
联系电话:0771-2231210;0771—2231217
传真:0771-5856045
js345线路检测 版权所有
登记号: 桂ICP备2020008275号-1 beian桂公网安备 45010302002379号

【网站地图】